2026³â01¿ù14ÀÏwed
·Î±×ÀÎ | ȸ¿ø°¡ÀÔ
OFF
Æ®À§ÅÍ·Î º¸³»±â ½ÎÀÌ¿ùµå °ø°¨
±â»ç±ÛÈ®´ë ±â»ç±ÛÃà¼Ò ±â»ç½ºÅ©·¦ À̸ÞÀϹ®ÀÇ ÇÁ¸°Æ®Çϱâ
¾Æ½¬¿î ¼ºÀûÇ¥ '¼­¿ï¹éº´¿ø¡¤¼º¹Ù¿À·Îº´¿ø'
½ÉÆò¿ø, À§¾Ï ÀûÁ¤¼ºÆò°¡ °á°ú °ø°³¡¤¡¤¡¤»óÇâÆòÁØÈ­ Ãß¼¼ 1µî±Þ '86%'
[ 2017³â 03¿ù 23ÀÏ 12½Ã 25ºÐ ]

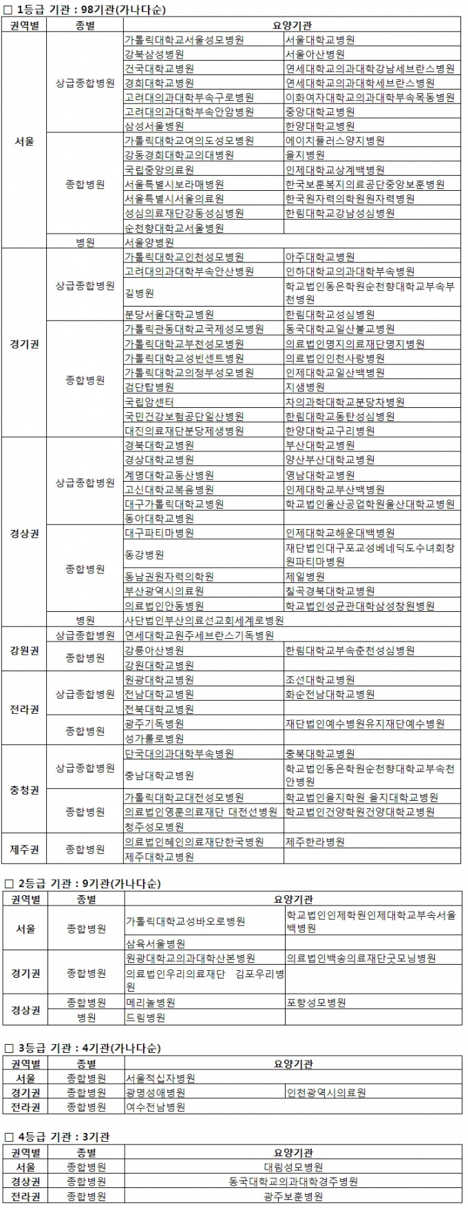
2Â÷ À§¾Ï ÀûÁ¤¼ºÆò°¡ °á°ú°¡ °ø°³µÆ´Ù. ´ëºÎºÐÀº ÁÁÀº ¼ºÀûÀ» °Åµ×Áö¸¸ ÀϺΠº´¿øÀº ±âÁØÀ» ÃæÁ·½ÃŰÁö ¸øÇß´Ù. ¼­¿ï¹éº´¿ø, ¼º¹Ù¿À·Îº´¿ø, »ïÀ°¼­¿ïº´¿ø µî Á¾ÇÕº´¿øÀº 2µî±Þ¿¡ ¸Ó¹°·¶´Ù.


°Ç°­º¸Çè½É»çÆò°¡¿øÀº 2015³â 1¿ùºÎÅÍ 12¿ù±îÁö ¿ø¹ß¼º À§¾ÏÀ¸·Î ¼ö¼ú(³»½Ã°æÀýÁ¦¼ú ¶Ç´Â À§ÀýÁ¦¼ú)À» ½Ç½ÃÇÑ 221±â°ü, ¸¸18¼¼ ÀÌ»ó ȯÀÚ¸¦ ´ë»óÀ¸·Î 2Â÷ À§¾Ï ÀûÁ¤¼ºÆò°¡¸¦ ÁøÇàÇß´Ù. 

Æò°¡µî±Þ »êÃâ±âÁØ¿¡ ÇØ´çµÇ´Â 114±â°ü¿¡ ´ëÇÑ Æò°¡°á°ú°¡ ³ª¿Ô°í Á¾ÇÕÁ¡¼ö Æò±ÕÀº 95.77Á¡À¸·Î Áý°èµÆ´Ù. ÀÌ Áß 1µî±Þ ±â°üÀº 98±â°üÀ¸·Î 86%°¡ À§¾Ï¼ö¼úÀ» ÀßÇÏ´Â °ÍÀ¸·Î Á¶»çµÆ´Ù.


»ó±ÞÁ¾ÇÕº´¿øÀº ¸ðµÎ 1µî±ÞÀ» ¹Þ¾Ò´Ù. ¶Ç ÃÖÇÏ µî±ÞÀÎ 5µî±Þ ±â°ü ¿ª½Ã ¹ß»ýÇÏÁö ¾Ê¾Ò´Ù.



Àü¹ÝÀûÀΠȣ¼ºÀûÀ̾ú´ø ¸¸Å­ 2µî±Þ ±â°üµéÀÇ ¾Æ½¬¿òÀº ´õÇß´Ù. ¡ã¼º¹Ù¿À·Îº´¿ø ¡ã¼­¿ï¹éº´¿ø ¡ã»ïÀ°¼­¿ïº´¿ø µî ¼­¿ï¼ÒÀç Á¾ÇÕº´¿øÀÌ 2µî±Þ Æò°¡¸¦ ¹Þ¾Ò´Ù.    

°æ±â±Ç¿¡¼­´Â ¡ã¿ø±¤´ë»êº»º´¿ø ¡ã±Â¸ð´×º´¿ø ¡ã±èÆ÷¿ì¸®º´¿øÀÌ °æ»ó±ÇÀº ¡ã¸Þ¸®³îº´¿ø ¡ãÆ÷Ç×¼º¸ðº´¿ø ¡ãµå¸²º´¿øÀÌ 2µî±Þ ±â°üÀ¸·Î Æò°¡µÆ´Ù.


¡ã¼­¿ïÀû½ÊÀÚº´¿ø ¡ã±¤¸í¼º¾Öº´¿ø ¡ãÀÎõ±¤¿ª½ÃÀÇ·á¿ø ¡ã¿©¼öÀü³²º´¿ø µî 4°÷Àº 3µî±Þ ÆÇÁ¤À» ¹Þ¾Ò´Ù.

À̹ø Æò°¡¿¡¼­ °¡Àå ³·Àº µî±ÞÀ¸·Î ºÒ¸í¿¹¸¦ ¾ÈÀº 4µî±Þ ±â°üÀº ÃÑ 3°÷À¸·Î ¡ã´ë¸²¼º¸ðº´¿ø ¡ãµ¿±¹´ë°æÁÖº´¿ø ¡ã±¤ÁÖº¸Èƺ´¿øÀÌ À§¾Ï ¼ö¼ú ÃÖÇÏÀ§ ±â°üÀ¸·Î À̸§À» ¿Ã·È´Ù.


À§¾Ï ÀûÁ¤¼ºÆò°¡´Â ¡ã¼ö¼ú Àü Á¤È®ÇÑ Áø´ÜÀ» À§ÇÑ °Ë»ç ¿©ºÎ ¡ãÄ¡·á¿Í ¿¹ÈÄ¿¡ Áß¿äÇÑ ÆÇ´Ü ±âÁØÀÌ µÇ´Â ¸²ÇÁÀý ÀýÁ¦ ¿©ºÎ ¡ã¼ö¼ú ÈÄ Àû±â¿¡ Ç×¾ÏÁ¦ Åõ¿© ¿©ºÎ ¡ã¼ö¼ú ÈÄ »ç¸Á·üÀº ¾ó¸¶³ª µÇ´ÂÁö µî ÃÑ 19°³ ÁöÇ¥¿¡ ´ëÇØ Æò°¡°¡ ÀÌ·ïÁ³´Ù.


ÁÖ¿ä Æò°¡ÁöÇ¥ 4°³ÀÇ Æò°¡°á°ú¸¦ ¼¼ºÎÀûÀ¸·Î »ìÆìº¸¸é, 1Â÷ Æò°¡ ´ëºñ 4°³ ÁöÇ¥ ¸ðµÎ °á°ú°¡ °³¼±µÈ °ÍÀ¸·Î ³ªÅ¸³µ´Ù. 

‘ÀýÁ¦¼ú Àü Áø´ÜÀû ³»½Ã°æ °Ë»ç ±â·Ï·ü’Àº 2Â÷ Æò°¡°á°ú 98.1%·Î 1Â÷ Æò°¡(97.4%) ´ëºñ 0.7% »ó½ÂÇØ ¿ì¼öÇÑ °á°ú¸¦ º¸¿´´Ù.‘ºÒ¿ÏÀü ³»½Ã°æÀýÁ¦¼ú ÈÄ Ãß°¡ À§ÀýÁ¦¼ú ½Ç½ÃÀ²’Àº 84.4%·Î 1Â÷ Æò°¡(76.3%) ´ëºñ 8.1% »ó½ÂÇß´Ù.


‘¼ö¼ú ÈÄ 8ÁÖ À̳» ±Ç°íµÈ º¸Á¶ Ç×¾ÏÈ­Çпä¹ý ½Ç½ÃÀ²’ ¿ª½Ã 85.4%·Î 1Â÷ Æò°¡ (84.0%) ´ëºñ 1.4% »ó½ÂÇß´Ù.


‘¼ö¼ú »ç¸Á·ü’Àº À§ ÀýÁ¦¼úÀ» ¹ÞÀº ÈÄ ÀÔ¿ø±â°£ À̳» ¶Ç´Â ¼ö¼ú ÈÄ 30ÀÏ À̳»¿¡ »ç¸ÁÇÑ È¯ÀÚ ºñÀ²ÀÌ´Ù. Àüü Æò±ÕÀÌ 0.66%·Î ³ªÅ¸³ª 1Â÷ Æò°¡(0.88%) º¸´Ù 0.22% ³·¾ÆÁö¸ç ÁÁÀº °á°ú¸¦ º¸¿´´Ù.


½ÉÆò¿ø ±è¼±µ¿ Æò°¡2½ÇÀåÀº “À§¾Ï 2Â÷ ÀûÁ¤¼º Æò°¡°á°ú 1Â÷ Æò°¡ ´ëºñ °³¼±µÈ °á°ú¸¦ ³ªÅ¸³ÂÀ¸¸ç, ÀÌ´Â ±¹¹Î¿¡°Ô Áú ³ôÀº ÀÇ·á ¼­ºñ½º¸¦ Á¦°øÇÏ·Á´Â ÀÇ·á±â°üµéÀÇ ³ë·ÂÀÇ °á°ú·Î ÆÇ´ÜµÈ´Ù”°í ¼³¸íÇß´Ù.


ÀÌ¾î “ÇâÈÄ Æò°¡°á°ú¿¡ ´ëÇÑ ¼³¸íȸ¸¦ °³ÃÖÇÒ ¿¹Á¤À̸ç ÇÏÀ§±â°ü µî¿¡ ´ëÇØ¼­´Â ÀÇ·áÀÇ Áú Çâ»óÀ» À§ÇØ ÇöÀ广¹® µî ¸ÂÃãÇü Áú Çâ»ó Ȱµ¿À» °­È­ÇØ ³ª°¥ °èȹ”À̶ó°í µ¡ºÙ¿´´Ù.

 

¹Ú±Ùºó±âÀÚ ray@dailymedi.com
À̱âÀÚÀÇ ´Ù¸¥´º½ºº¸±â
¹«ÅëÀåÀÔ±Ý Á¤º¸ÀÔ·Â ÀÔ±ÝÀÚ¸í ÀԱݿ¹Á¤ÀÏÀÚ
(ÀÔ±ÝÇÏ½Ç ÀÔ±ÝÀÚ¸í + ÀԱݿ¹Á¤ÀÏÀÚ¸¦ ÀÔ·ÂÇϼ¼¿ä)
[°ü·Ã´º½º]
Àü¹ÝÀû À§¾Ï¼ö¼ú ÆòÁØÈ­ 85°÷ '1µî±Þ'
Æ®À§ÅÍ·Î º¸³»±â ½ÎÀÌ¿ùµå °ø°¨
±â»ç±ÛÈ®´ë ±â»ç±ÛÃà¼Ò ±â»ç½ºÅ©·¦ À̸ÞÀϹ®ÀÇ ÇÁ¸°Æ®Çϱâ
¸íÁöº´¿ø, ͺ À̰ÇÈñ ȸÀå ÁÖÄ¡ÀÇ À̰­¿ì ±³¼ö(»ï¼º¼­¿ïº´¿ø ÀçȰÀÇÇаú) ¿µÀÔ
´ëÀü¼º¸ðº´¿ø ±èµ¿±â¡¤À̵¿Ã¢ ±³¼ö, ´ëÇÑÀ̺ñÀÎÈİúÇÐȸ ÃÖ¿ì¼ö ±¸¿¬»ó¡¤ÃÖ¿ì¼ö Æ÷½ºÅÍ»ó
Á¶Àç¿ì ±³¼ö(°í´ë±¸·Îº´¿ø Á¤Çü¿Ü°ú), ´ëÇѰñÀýÇÐȸ ÃÖ´Ù³í¹®»ó
´ëÇÑÀÇ»çÇùȸ ºÎȸÀå ¹éÇö¿í¡¤Àǹ«ÀÌ»ç ¿Àµ¿È£¡¤Á¤º¸Åë½ÅÀÌ»ç À¯¼Ò¿µèâ
Çѱ¹Á¦¾à¹ÙÀÌ¿ÀÇùȸ ÀǾàǰ±¤°í½ÉÀÇÀ§¿øÈ¸ À§¿øÀå ±è¼ºÁø¡¤ºÎÀ§¿øÀå ÀÌÁØÈñ¡¤ÀåÃá°ï èâ
¹è±â¼ö ±³¼ö(¾ÆÁִ뺴¿ø ¼Ò¾ÆÃ»¼Ò³â°ú), Á¦100ȸ ¾î¸°À̳¯ ¿ÁÁ¶±ÙÁ¤ÈÆÀå
À̺´ÈÆ¡¤½ÉÀç¾Ó ±³¼öÆÀ(±æº´¿ø Á¤Çü¿Ü°ú), ´ëÇѰñÀýÇÐȸ ¿ÃÇØ ¿ì¼ö ±¸¿¬»ó
³²°¡Àº ±³¼ö(°í´ë±¸·Îº´¿ø °¡Á¤ÀÇÇаú), Çѱ¹¿©ÀÚÀÇ»çȸ Á¦4ȸ ÀþÀºÀÇÇÐÀÚ Çмú»ó
±¹¸³Áß¾ÓÀÇ·á¿ø Áß¾ÓÀÀ±ÞÀÇ·á¼¾ÅÍÀå ±è¼ºÁß(Á¶¼±´ëº´¿ø ÀÀ±ÞÀÇÇаú ±³¼ö)
ÃÖÁ¤¿õ ¿µ°æÀÇ·áÀç´Ü ÀüÁÖº´¿ø ÀÌ»çÀå, ¾Æµ¿º¸È£»ç¾÷ ±â±Ý 4000¸¸¿ø
±è¿µÁÖ ±³¼ö(ÀÌ´ë¸ñµ¿º´¿ø »êºÎÀΰú), Á¦13ȸ Çѵ¶¿©ÀÇ»çÇмú´ë»ó
¹ÚÂùÈì ±³¼ö(ÇѸ²´ëÃáõ¼º½Éº´¿ø À̺ñÀÎÈİú), ´ëÇÑÀ̺ñÀÎÈİúÇÐȸ Çмú»ó
Á¶¼öÁø ±³¼ö(ÇѸ²´ëµ¿Åº¼º½Éº´¿ø ½Å°æ°ú), Á¦26ȸ JWÁß¿ÜÇмú´ë»ó
¼­Á¤°Ç ¿¬¼¼¼­³»°ú ¿øÀå ÀåÀλó